自筆証書遺言
|
自筆証書遺言とは |
自筆証書遺言とは・・・
その名の通り遺言者自身が自書(自筆)で作成する遺言書です。
遺言書の全文、氏名、日付を自書して印鑑を押さなければなりませんが、2019年(平成31年)1月13日以降作成の自筆証書遺言に関しては、方式の緩和により財産目録については自書によらなくてもよいことになりました。(民法及び家事事件手続法の一部を改正する法律)
例えば、相続(遺贈)させたい財産が預金なら預金通帳のコピー、不動産なら登記事項証明書のコピーを添付してそれらに署名押印をします。または、パソコンなどで作成した財産目録の添付でも構いません。
いつでも簡単に作成ができて費用も安く抑えられるのが一番の利点ですが、相続開始後に家庭裁判所による検認が必要なこと。形式等の不備により無効になる可能性、相続人に発見されないことや、破棄・改ざんされる危険性、紛失など・・・ リスクも多いのが特徴です。遺言書が無効になるのを防ぐには、専門家にご相談いただくことをお勧めします。
|
自筆証書遺言の作成方法 |
◆全文を自書する
遺言者本人が、遺言書の全文(タイトル「遺言書」から本文まで全て)を自書(自筆)します。何らかの理由で自筆が無理な場合は作成することは出来ません。(代筆は無効になります)ただし、「財産目録」については自書でなくてもよいのでパソコンで作成したりコピーなどでも構いません。(目録すべてに署名と押印が必要です)筆記用具はボールペンなどが良いです。鉛筆やシャーペンなどの消せるものは無効になります。
◆日付を自書する
「令和6年5月3日」というように具体的な日付を自書します。「令和6年5月吉日」などは日付が特定できないため無効になる可能性があります。
◆氏名を自書する
戸籍に記載されているとおりに自書します。(旧漢字の場合もそのとおりに)
◆押印
出来るだけ実印を使用した方が信頼性が高まります。
◆変更・追加
「加除その他の変更 」と呼ばれ、方式は法律で厳格に定められています。(①加除修正した箇所に押印 ②加除修正した場所と内容を記載し署名する)
加除や変更の方法に万一誤りがあると遺言書が無効になってしまうので、訂正するよりも新たに作成した方が無難です。
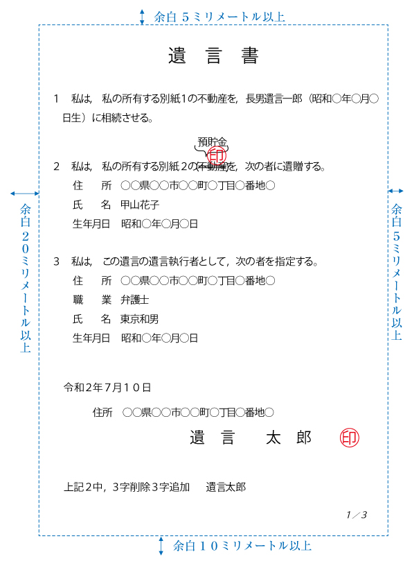
♣自筆証書遺言の記載例
※「自筆証書遺言保管制度」を利用する場合は、A4サイズの用紙を使用し指定された余白が必要です。「財産目録」以外はすべて自書します。また、余白には一切何も記載はしないでください。下記の記載例は変更・追加があった場合の記載方法になります。
※財産目録はパソコンでの作成やコピーでもかまいませんが、必ず自書で署名し押印します。複数枚ある場合はすべてに署名と押印をします。
|
自筆証書遺言保管制度 |
令和2年7月10日から開始された法務局(遺言書保管所)による自筆証書遺言保管制度を利用すれば、遺言書が破棄・改ざんされる危険性や紛失することが無くなり、公正証書遺言のように証人(2人以上)も必要ありません。
保管申請手数料として3,900円がかかるのみで、財産額によって手数料が増額することもありません。また、相続開始後に家庭裁判所による検認も不要です。通知制度を利用すれば、相続人等に遺言書が保管されていることを知らせることもできます。
自筆証書遺言のメリットと公正証書遺言のメリットを併せ持つ制度ですが、いくつかの注意点もあります。
遺言書は定められた様式での作成が必要なことや、内容についての審査や相談には応じてもらえません。また有効性についても保証はされません。申請手続きは遺言者本人が法務局(遺言書保管所)に予約をしたうえで直接出向いて行わなければなりません。➡代理人や専門家による申請は出来ません




